根据教育部社科司关于组织“全国老员工同上一堂疫情防控思政大课”的通知要求,在校领导与院领导的强化落实、积极组织下,M88mansion体育全体同学在2020年3月9日下午14:30--16:00一同参与了此次“疫情防控思政大课”。
公司十分重视此次活动。自接到学院通知后,各辅导员在年级主任的指导下,第一时间启动工作部署安排,利用班级群、班委群、家长群等多方渠道将通知传达至每一名同学,为听课做好充分的准备,并动员员工们认真做好笔记,收看之后积极开展讨论并书写心得体会。


3月9日14:30辅导员准时组织员工们进行线上观看,在及时处理了开课前期直播平台崩溃无法正常观看思政大课的问题后,各级同学认真观看并及时记录课堂内容的重点要点。

在课程结束后,组织同学们进行回顾总结,在班级群内发起话题,对青春担当、人类与自然的关系、疫情期间我们应该怎么做等问题进行讨论,并对抗击疫情表现出积极向上的态度。
讨论结束后,同学们总结课堂笔记,分享课堂感悟,撰写心得体会,为此次思政大课作一个圆满的总结。
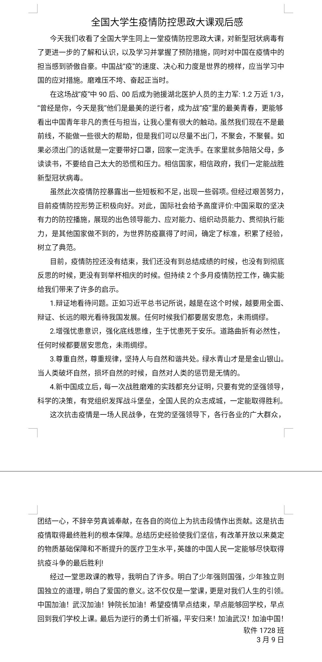
17级同学这样说:



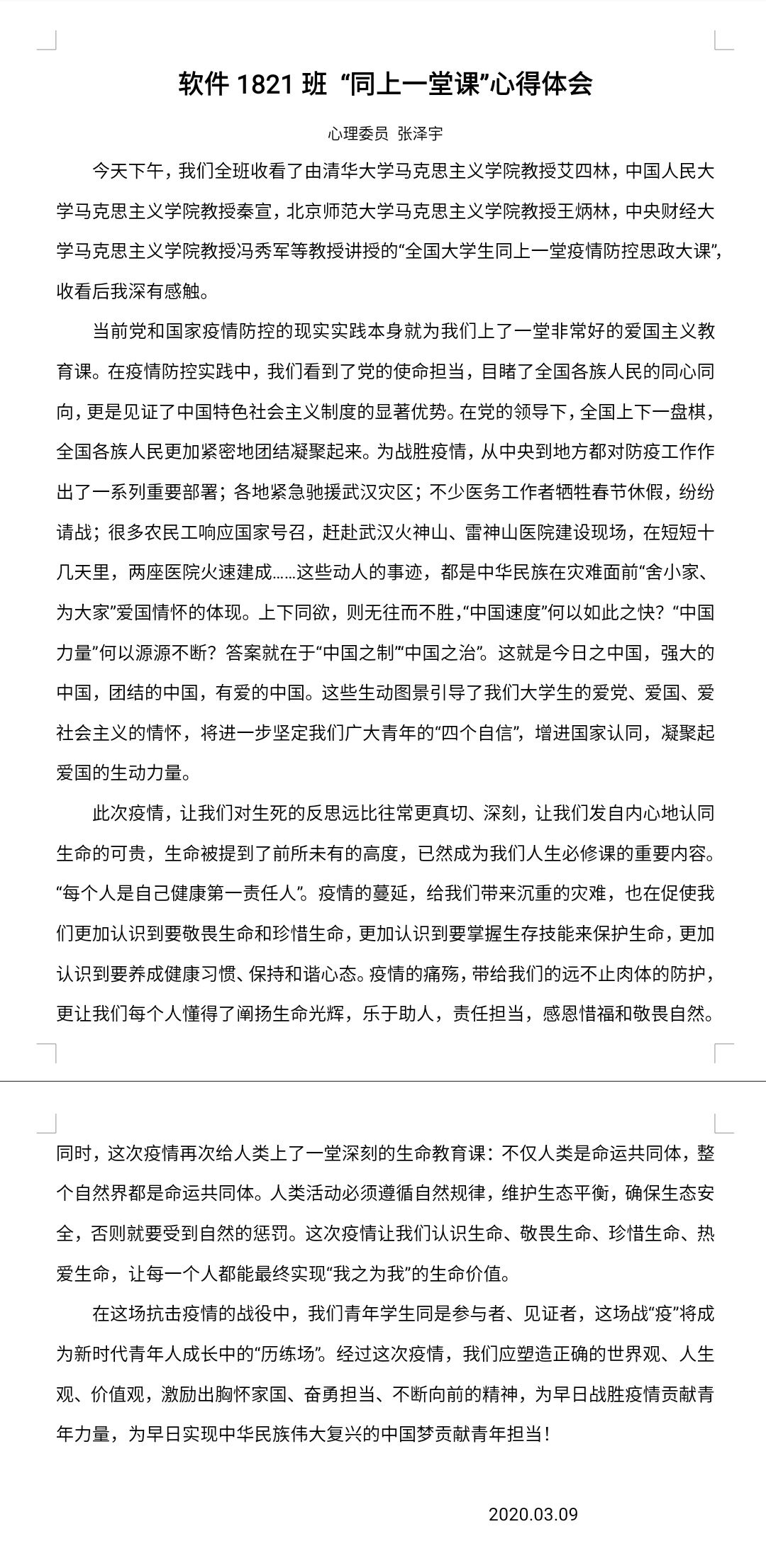
18级同学这样说:



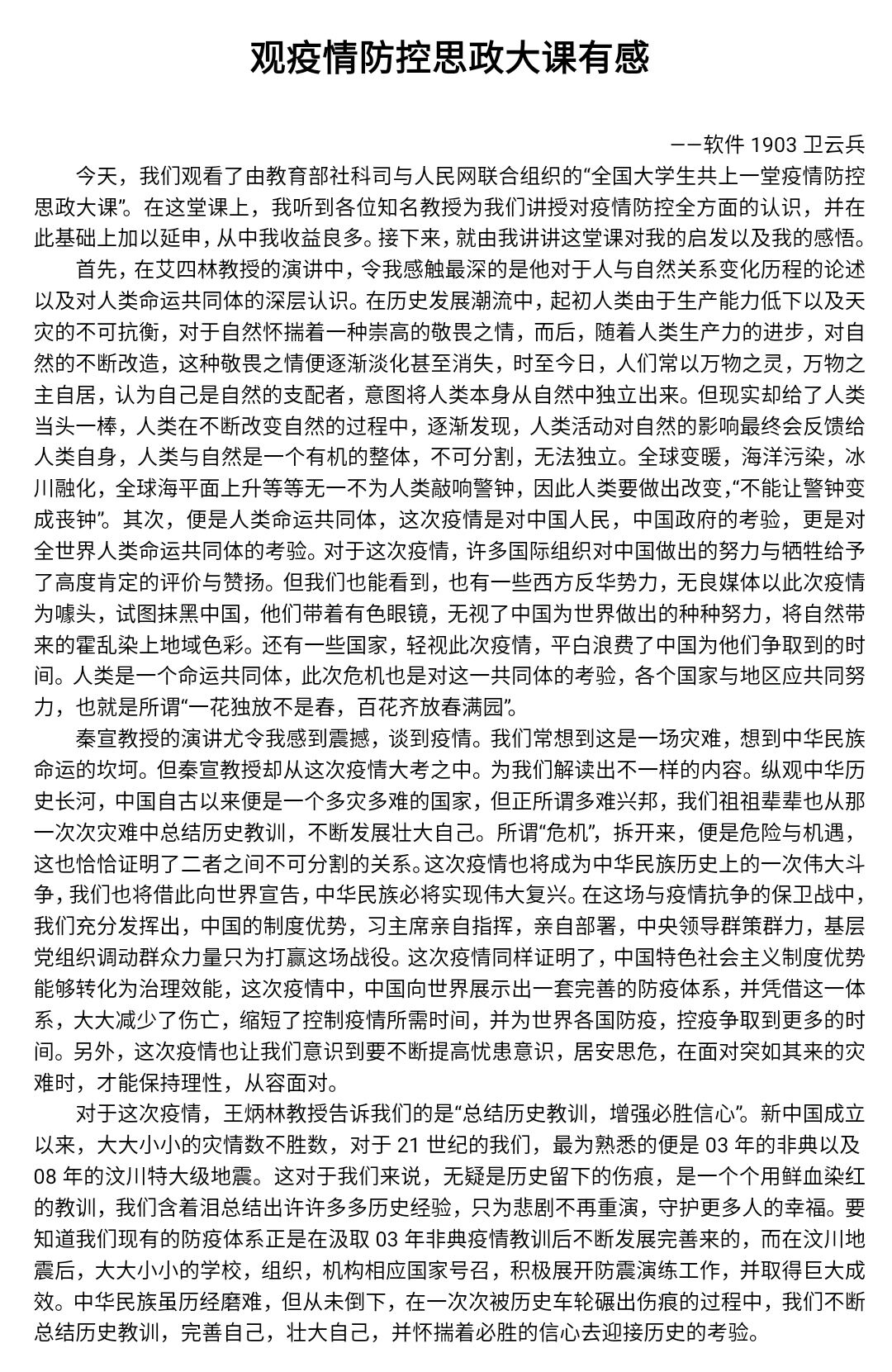
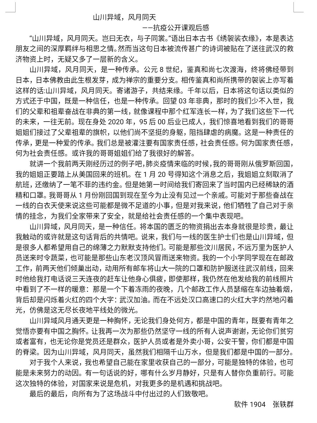
19级同学这样说:



此次疫情防控思政大课对于员工们而言意义非凡,全国青年员工同关注、心连心,不仅深刻认识到在此次抗疫过程中彰显的中国共产党领导和中国特色社会主义制度的显著优势,更加坚定四个自信;而且愈加深切明白了当代青年人的责任与使命,大写的青春需要胸有大志、心有大我、肩有大任、行有大德。生于种花家,何其荣幸。我们坚信在党中央的正确领导下,一定可以打赢这场疫情防控阻击战!